Cerca

Gruppo Comune d’Ivrea S.p.A. Partecipazioni anche in Sicilia. Quei dubbi su Mozart Benefit

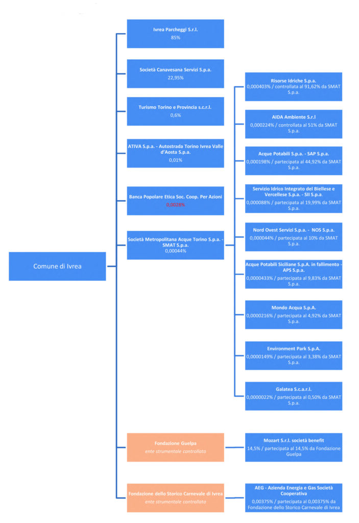
Il gruppo Exor è una holding finanziaria olandese controllata dalla famiglia Agnelli che ha in pancia il 100% di PartnerRe, poi Juventus Football Club al 63%, The Economist al 43 %, Gedi all’86%, Fiat Chrysler Automobiles al 28,55 %, Cnh Industrial al 26,89 e Ferrari al 22 %.  Decisamente più arzigogolato il Comune di Ivrea. Non si atteggia ad una Multinazionale (non se lo potrebbe permettere) ma poco di manca.  E detiene l’85% di Ivrea Parcheggi srl, il 22,95 di SCS Spa (rifiuti), lo 0,5 di Turismo Torino scrl,  lo 0,01 di Ativa Spa (concessionaria autostradale), lo 0,00044 di Smat Spa (Acque potabili) e attraverso Smat piccole quote di Risorse Idriche Spa, Aida Ambiente srl,  Acque potabili Spa, Servizio Integrato del biellese e del vercellese Spa, NOS Spa, Mondo Acqua Spa, Environment Park Spa, Galatea Scarl e, incredibile ma vero, pure Acque potabili siciliane Spa che però è in fallimento. Il Comune deteneva pure una quota in Csea (fallita) e un’altra quota in Banca Etica, ma qualche anno fa il consiglio comunale aveva deciso di fare un passo indietro e si è in attesa di essere liquidati.... S’aggiunge il controllo di due enti strumentali: la Fondazione Guelpa e la Fondazione dello storico Carnevale di Ivrea. Con la prima il Comune è anche collegato al 14,5% di Mozart srl benefit, la società che ha acquisito la nuda proprietà dell’auditorium del liceo musicale e, con la seconda,  una quota dello 0,00375 di AEG Coop, da cui peraltro il Comune, qualche anno fa, era completamente uscito (vendendo tutte le azioni) per non incorrere in un conflitto di interessi nell’assegnazione delle reti distributive. Quando si dice uscire dalla porte per rientrare, a propria insaputa, dalla finestra.... Boh! E’ normale tutto questo? Evidentemente no visto e considerato che un Comune più che “impresa” dovrebbe occuparsi dei servizi ai cittadini, gestendo tasse e contributi. Lo sanno bene le Opposizioni e hanno le idee chiare pure in maggioranza, epperò, guarda caso, tutti gli anni, in occasione della tradizionale relazione del sindaco, a valle di una ripetitiva discussione sull’opportunità di dismettere tutto o niente, si ripropone il “niente”. E’ successo anche il 28 dicembre scorso, al consiglio comunale organizzato, come da prescrizioni anti-covid, sulla piattaforma Zoom. “Sono stata nominata 9 mesi fa e non ho avuto modo di approfondire...” ha messo le mani avanti, l’altra sera l’assessore Costanza Casali, che però quand’era seduta in consiglio, in più di una occasione aveva reso pubblici tutti i suoi dubbi di opportunità.
IL gruppo
E sull’opportunità,  si è concentrato pure il consigliere comunale Francesco Comotto “Non è bello scoprire che Smat fa la finanziaria - ha inforcato - Ha macinato utili per 60 milioni di euro. E’ proprietaria di azioni in 9 società di livello nazionale delle quali due in liquidazione. E’ normale che con i soldi chiesti ai cittadini per pagare il servizio dell’acqua potabile si acquistino quote di una società in Sicilia?  Gli utili servono per le tubature o per comprare società in fallimento? Lo dico come Amministratore e vorrei votare consapevolmente...”. E se per i parcheggi, Comotto ha chiesto l’internalizzazione del servizio di controllo ticket, a proposito della Fondazione Guelpa ha ricordato l’esistenza di una alloggio in piazza di città lasciato in eredità, ancora vuoto e inoccupato.  Completamente allineato il capogruppo del Pd Maurizio Perinetti. E anche lui ha sottolineato l’esigenza di un’analisi politica sostanziale. “Ci sono delle belle differenze tra partecipazione e partecipazione. Su SCS non ci sono dubbi. Su Ativa facciamoci qualche domanda. Perchè ce l’abbiamo? Perchè ci dava la possibilità di intervenire in assemblea. Se fossimo stati capaci di fare squadra, per esempio, si sarebbe potuto incidere sui costi del biglietto. In ogni caso, oggi, quel senso non c’è più, dato che la concessione dell’autostrada Torino/Ivrea è passata al Gruppo Gavio....”. Altra considerazione, sempre di Perinetti, su Ivrea Parcheggi (“Nasce come ente strumentale del Comune per gestire i parcheggi e alcune attività collaterali, tra cui la gestione dell’area mercatale. l’acquisizione dell’immobile affittato al tribunale, la gestione e la manutenzione dei parcheggi. Oggi, si limita a controllare chi paga il parcheggio. Mi sembra pochino...”.) e sulla Fondazione dello Storico Carnevale (“La gestione di questi ultim anni ha molto deluso. Si deve procedere ad un cambio con persone in grado di recuperare un nuovo rapporto con la città e con le sue componenti...”.)

Dubbi tecnici sulla  partecipazione di Guelpa in Mozart

Un po’ di panico, l’altra sera, in consiglio comunale, al momento di votare l’assetto delle società partecipate e le misure di razionalizzazione intraprese. Tutto è scaturito da quella frase inserita nella relazione tecnica a fianco della società Mozart srl Benefit, cioè la società che ha acquistato la nuda proprietà dell’Auditorium del liceo Musicale e che è, per il 14,5% delle quote ,di proprietà della Fondazione Guelpa. “La società - scrivono i tecnici - presenta condizioni che comporterebbero l’adozione di interventi di razionalizzazione...., tuttavia, al momento risulta in essere un ricorso alla Corte dei Conti in relazione ad una procedura di opportunità e di acquisto presentata da un ex amministratore (Franca Vallino ndr). Il comune, intenzionato ad esercitare un attento presidio sull’andamento economico-patrimoniale della società indiretta, intende richiedere alla Fondazione Guelpa una rendicontazione annuale sulla gestione della società e sull’utilizzo futuro della stessa, riservandosi di definire, con prossimo atto ricognitivo da adottarsi entro il 31.12.2021, eventuali azioni di razionalizzazione, tra cui l’eventuale dismissione della partecipazione nel caso ne emergessero i profili di criticità....”. E di fronte a parole così forti, hanno strabuzzato gli occhi un po’ tutti a cominciare dalla capogruppo della Lega Anna Bono  che non sapeva, comunque non aveva capito, si fosse acquistata una società.... “Quali sarebbero queste condizioni che comporterebbero interventi di razionalizzazioni su Mozart?”, ha domandato il grillino Massimo Fresc. Gli ha fatto eco il capogruppo del Pd Maurizio Perinetti in ordine alla responsabilità, anche civile, dei consiglieri comunali. Ancora più duro Francesco Comotto che proprio non riesce a raccapezzarsi su come si possa votare un documento (poi approvato dalla maggioranza) prima di aver sciolto ogni dubbio... Tant’è! l.l.m.
Commenti scrivi/Scopri i commenti

Condividi le tue opinioni su Giornale La Voce

Caratteri rimanenti: 400

Resta aggiornato, iscriviti alla nostra newsletter

Edicola digitale

Logo Federazione Italiana Liberi Editori